労働安全衛生
労働安全衛生方針
当社は、下記の「労働安全衛生方針」を掲げて事業を展開しています。
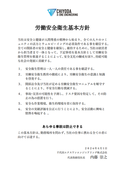
当社は安全と健康が⼈間尊重の精神から始まり、全ての⼈々のコミュニティの活力とウェルビーイングの必須条件である事を確信する。
全ての関係者の安全と健康を確保し、維持するために、当社は経営者から担当者まで⼀体となって、下記事項を基本⽅針として労働安全衛⽣管理を推進することによって、安全⽂化の醸成を図り、持続可能な社会の発展に貢献する。
- 安全衛⽣管理は⼀⼈⼀⼈の責任である事を確認する。
- 労働安全衛⽣教育の徹底により、労働安全衛⽣の意識と知識を啓発する。
- 関係法令及び当社が定める労働安全衛⽣マニュアルを順守することにより、不安全⾏動を撲滅する。
- 事故・災害の可能性を予測し、リスク要因を特定して、その防⽌の為の措置を⾏う。
- 安全な作業環境、衛⽣的環境を常に保持する。
- 安全の実績評価を公正に⾏うことにより、安全活動に興味と情熱を喚起する。
あらゆる事故は防⽌できる
この基本⽅針は、勤務場所を問わず、当社の仕事に携わる全ての者に向けて⽰達する。

安全衛生目標
当社は、2026年度の安全衛生目標を制定し、そのポスターを現場出張所含めた全事業場所で掲示して、安全意識の高揚を図っています。

労働災害防止活動
当社では、労働安全衛生マニュアルを制定し、主に建設現場安全衛生管理活動において労働安全衛生のリスクを管理し、労働安全衛生のパフォーマンスを継続的に改善していくために必要な手順に従い、労働災害防止活動を継続しています。
労働災害防止組織
当社では、下記の労働安全衛生組織体制をとっています。
労働災害情報の共有と活用
2025年度は当社においては、残念ながら下記の通り災害が発生しました。個々の事例について、原因の深堀を行い、再発の防止に努めています。
| 工事別 | 延労働時間数 | 災害件数 | 損失日数 | 就業規制日数 | 度数率 | 強度率 | TRIR | ||||
|---|---|---|---|---|---|---|---|---|---|---|---|
| 死亡 | 休業4日以上 | 休業4日未満 | 不休 (就業規制) |
不休 (医療手当) |
|||||||
| 合計 | 4,098,307 | 0 | 2 | 0 | 0 | 22 | 23 | 0 | 0.49 | 0.01 | 1.17 |
| 工事別 | 合計 | |
|---|---|---|
| 延労働時間数 | 4,098,307 | |
| 災害件数 | 死亡 | 0 |
| 休業4日以上 | 2 | |
| 休業4日未満 | 0 | |
| 不休(就業規制) | 0 | |
| 不休(医療手当) | 22 | |
| 損失日数 | 23 | |
| 就業規制日数 | 0 | |
| 度数率 | 0.49 | |
| 強度率 | 0.01 | |
| TRIR | 1.17 | |
尚、発生した休業災害2件の作業別内訳は以下のとおりです。
・転倒による災害1件
・動作の反動による災害1件
安全文化の醸成に向けた活動例の紹介
グッドキャッチ!活動を展開中
当社では、現場の事故を防ぐためには、当社・工事協力会社の監督者だけでなく、職長さんをリーダーとした作業班全員の安全に対する強い気持ちづくりがとても大事だと考え、チーム全体での安全に対する意識向上を目的として、
「みんなのための安全活動」 "グッドキャッチ! 活動"を全現場を対象に展開しています。
2025年の熱中症予防にもグッドキャッチ活動を展開しています。
グッドキャッチ!って??
グッドキャッチ
)し、安全な環境に改善していきましょう
具体的な活動実施例
- この活動は、毎日現場で実施しているKYKメンバー単位、個人にて実施します。
- リーダー(職長)は、自分のメンバーから作業前、作業中で感じたり、実際に行動した安全衛生につながるような事例・気づき等の声を、例えばKYKシートの余白に記入、目安箱を設置している現場では専用記入用紙へ記入して投稿する。
(どのような用紙に記入するかも現場の裁量におまかせします。)
(※どんな小さなことでもかまいません。) - リーダー(職長)は、 記入したシートを、所属する会社の監督者に提出します。
- CXOの監督者と協力会社の監督者が、週末~翌週早々にその報告を評価・確認・整理します。
- 報告してもらった内容は、朝礼の場などで共有し、現場の安全活動に活かしていきます。
- 週間ごとに決めた優れたグッドキャッチ報告については、例えば月1回の現場ごとの安全大会、安全衛生協議会等で、景品を添えて表彰します。
(※表彰の頻度も、現場の状況に応じた頻度で実施していただいてかまいません。)
最後に
労働安全衛生の基本は、お互いがお互いを敬い、助けあおうとする気持ちです。当社の合言葉は
皆さま、ご安全に!!

